河北大学康乐院士团队,经过科研攻关发现了一种蝗虫群聚信息素分子,成功揭示了蝗虫聚群成灾的奥秘。这一成果8月12日在国际学术顶尖期刊《自然》发表。


该研究从化学分析、行为验证、神经电生理记录、嗅觉受体鉴定、基因敲除和野外验证等多个层面对飞蝗群居信息素进行了全面而充分的鉴定和验证,发现和确立了4-乙烯基苯甲醚是飞蝗群聚信息素,本项研究范式将化学生态学的研究提高到一个新的阶段,被认为是昆虫学研究的一个重要突破。
该成果文章在审稿之际,三位《自然》杂志审稿人对文章分别给予了高度评价,其中两位匿名审稿人认为:“该研究是一项令人印象深刻的、高技术的、深入的研究”,“研究聚焦于一个极具吸引力的生物学问题,在这个领域取得了非常重要的进展”。一位透明审稿人是国际著名神经生物学家、美国科学院院士、美国洛克菲勒大学莱斯莉·沃斯霍尔(Leslie B. Vosshall)教授,她在审稿意见中明确表示“这项工作做出了令人兴奋的发现,找到了一个人们长期寻找的蝗虫群聚信息素分子。文章包含了令人吃惊的多个层次的研究,我给予我无条件的支持,这项杰出的工作不要有任何拖延应该优先在《自然》杂志上发表。”
文章发表时,莱斯莉·沃斯霍尔教授为该项成果撰写专门评述文章同期在Nature发表,她在文章中评论说:“最令人兴奋的前景是找到一种能够阻止4VA接收的化学物质。发现这种分子将为昆虫的聚集提供化学解毒剂,并使蝗虫恢复其和平与孤独的生活。”。
德国马普学会副会长,马普化学生态研究所所长,比尔·汉森教授专门录制视频祝贺该项工作发表,并给予高度评价“这些结果使我们第一次真正认识到蝗虫的群聚信息素。而这些发现不仅可以被应用到基础研究中,同时也非常有希望应用于野外蝗虫的治理上。”。
非洲科学院院长,中国工程院外籍院士,菲利克斯·达帕雷·达科拉教授也专门录制视频祝贺该项工作发表,并评论说“这个发现是国际蝗虫学研究的一个新的里程碑,同时对非洲蝗灾的治理具有重要而又深远的意义,我希望借鉴这个工作的结果对非洲沙漠蝗的治理提出新的防控对策和方法。”。
肯尼亚国际昆虫生理学和生态学中心的化学生态学家巴尔德温·托托(Baldwyn Torto)说“这是一项意义重大且令人兴奋的研究,我们没有很好诱捕蝗虫的方法。这种化合物有潜力成为诱捕剂。”。

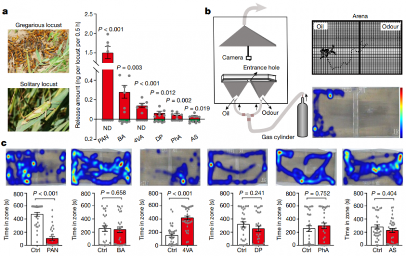
4VA对蝗虫的吸引作用
“这是中国科学家为国际昆虫学和蝗虫防治做出的巨大贡献。”联合国粮农组织植物生产与保护司司长夏敬源专门为这一成果发来贺信,他说,这是在经历50多年的漫长探索后,科学家第一次真正确认了飞蝗的群聚信息素;4VA发现将大大提高蝗灾的预测和控制水平,为人们开发新的蝗灾控制方法提供重要线索。
中科院院士、深圳华大基因研究院理事长杨焕明在评价这一成果时说,这是继参与人类基因组、水稻基因组计划之后,中国科学家对世界的又一个重大科学贡献。
研究成果一经发布,立即在国内外引起巨大反响,24小时内全球300余条新闻报道, 包括来自“时代周刊”、“路透社”、“纽约时报”和科学新闻等著名媒体机构。英国最大通讯社《路透社》认为“这种信息素的发现为防止蝗虫危害人类赖以生存的农作物开辟了可能的新途径。”《星期日泰晤士报》报道“研究人员们相信蝗虫群聚信息素这一发现会为蝗灾治理提供可能的对策。据世界银行评估今年这次蝗灾将造成6.5亿英镑的损失。”《爱科学新闻网(美国)》报道“科学家们已经确定了引发毁灭性蝗虫群的信息素”,“蝗虫释放出的一种化学物质会促进它们群聚。这一发现有助于我们防治蝗虫,因为蝗虫会对农作物毁灭性破坏。”《国家地理杂志》(西班牙版)报道“一项新的研究揭示了信息素负责蝗虫大规模和聚群的形成。该发现可能有助于开发新方法来对抗这种和其他有害生物”。美国知名科技博客《Gizmodo》评论说“这种化学物质是一种有机信息素,它的发现是一件大事,因为它可能导致新的缓解策略来控制蝗虫爆发的规模。”。
国内多家知名媒体包括人民日报、 光明日报、经济日报、中国日报、中央人民广播电台、中央电视台、中国国际广播电台、科技日报、中新社、中国青年报、人民网、新华网、 农民日报、北京日报、中国科学报等对该项工作给予高度评价。相关话题登上新浪微博热搜榜、百度热榜等,成为社会热议话题。央视记者对该工作给予高度关注,就这一重大成果专门采访了康乐院士,并于8月14日的央视朝闻天下栏目播出。
飞蝗是世界上分布最广泛的蝗虫。据中国近2600多年的历史记载显示,大规模的飞蝗灾害发生过800多次。至今,飞蝗仍然是非洲、亚洲、中东和澳大利亚的重要农业害虫。长期以来,人们对于蝗灾的防治主要依赖化学杀虫剂大规模的喷施,而不合理的化学农药的使用对食品安全、生态系统和人类健康产生了巨大的负面影响。这项最新的研究不仅揭示了蝗虫群居的奥秘,而且也使蝗虫的绿色和可持续防控成为可能。
(校长办公室、党委宣传部 供稿)